Hi everyone!
A couple of months ago I became the owner of a Mondeo MK4 FL Titanium S 2012 192000km, and this is my first post here.
Immediately after the purchase, I was faced with the fact that my Mondi did not want to play music from flash drives normally.
I've spent a lot of time researching similar problems on this forum, and have tried all the advice given here. Nothing worked. Of my three flash drives (4, 32, and 64 GB), only one 4 GB worked, but it sometimes disappeared for a short time, which led to switching to the radio. All flash drives were formatted as FAT32, of course.
I decided to proceed sequentially, and started by ringing the USB cable that goes from the sound module to the glove box. He turned out to be perfectly fine.
After that, I disassembled the audio module and found that the parameters of the power supply circuit of the USB port are far from normal: the supply voltage varied within very large limits, depending on the connected drive. As you know, if the USB supply voltage is below 4.7V, then the device turns off. A 4GB flash drive worked just at the limit. The rest of the flash drives lowered the voltage even more, so they were not even detected by the module.
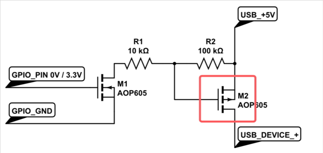
According to the scheme, the USB connector is powered by a mosfet, in which 5V is constantly present at the "source".
By pinout and polarity, and also using a typical USB power supply circuit,
I found an analogue of this mosfet on aliexpress, but I had to order a batch of 20 pieces).
The mosfet model is DMP3056LDM-7.
The hot air soldering station remained in my homeland, so I had to be content with a cheap soldering iron with a thin tip found on Amazon.
It doesn't look very professional, but the soldering turned out to be reliable.
The test showed a complete restoration of functionality. The module began to accept all three of my flash drives, even USB 3 with a 64GB capacity.
I think that most likely the old mosfet burned out due to the connection of some powerful device by the previous owner of the car.
And I hope that my experience will help someone restore their module, so as not to throw out 150 euros for a working one.
P.S.. Sorry for my English. I have never studied it anywhere. And my level of German does not yet allow the confident use of a translator. But I'm learning) And you can answer me in German, if you want.
Cheers!
Igor
