Anhängerkupplung nachrüsten

  • Danke für die Antwort

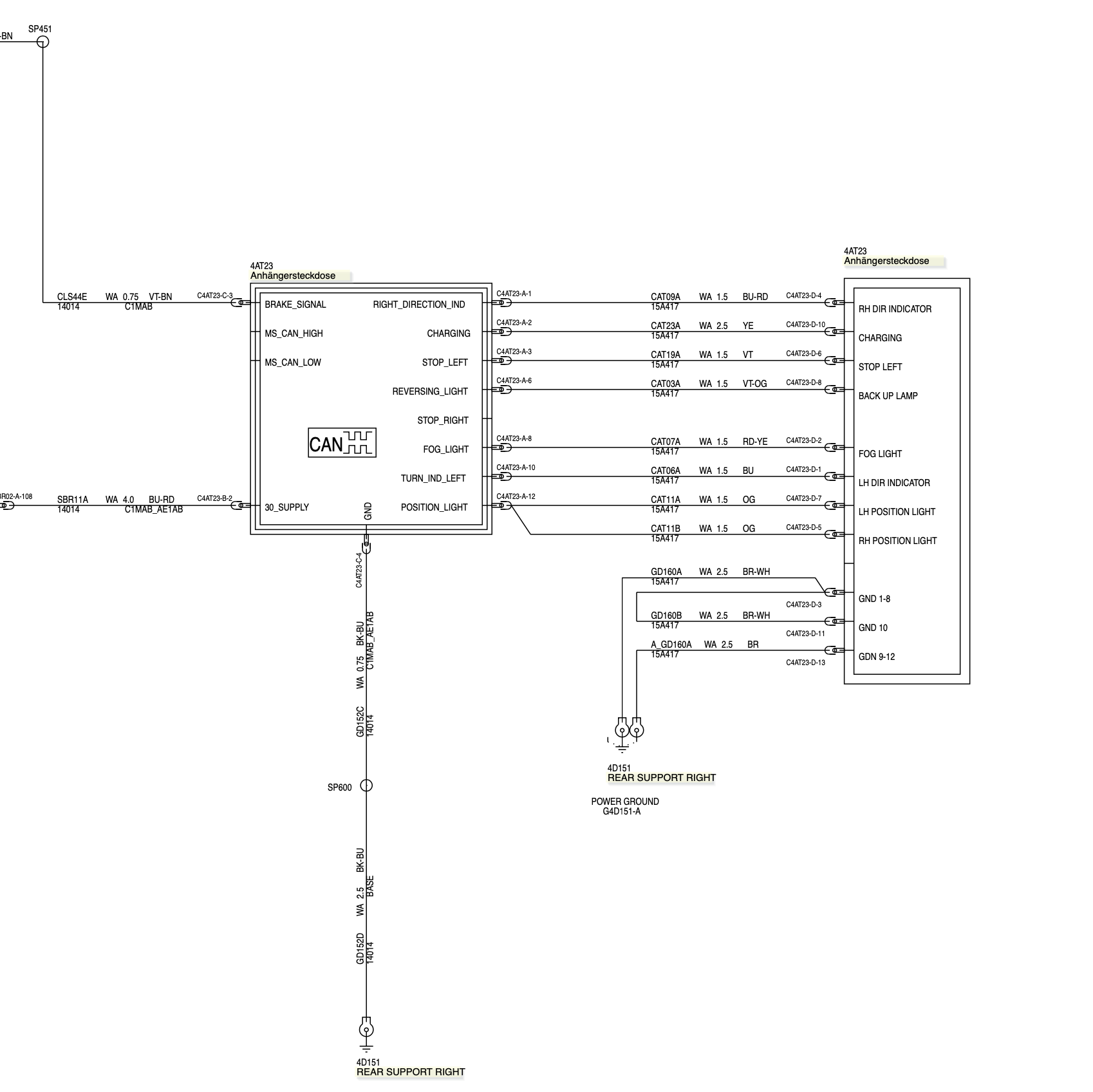
    Das habe ich auch gelesen,mir geht es nur dadrum weil ich ja nur den grünen Stecker habe ob er reicht.

    Es wird ja auch von 2 geschrieben einen Grünen und einen Grauen.

  • Schau mal hier:

    Jäger Elektrosatz



    Der grüne ist wichtig. der ist für den CAN-Bus. Wenn du den grauen (blau/rotes Kabel) nicht hast dann musst du eine seperate Dauerplusleitung vom Sicherungskasten links im Kofferraum legen.

    "Jetzt, wo ich weiß wie es geht, versteh ich auch die Bedienungsanleitung :thinking: "

    2 Mal editiert, zuletzt von Dermon4 (1. Mai 2020 um 18:06)

  • Danke für die Antwort

    Habe den von Jaeger mal prompt bestellt

  • Guten Tag. Habe die Westfalia im mk4fl drin und heute beim Ford Händler auch freischalten lassen. Alle Lampen sind trotzdem tot. Habe ich etwas nicht angeschlossen? Ist eine gebrauchte.

    Übrigens alle Kabel am Ausgang des Moduls haben Saft. Wollte mir den Stecker zum Anhänger angucken aber muss die Schrauben rausbohren. Ggf ist da was abgerissen.

    Einmal editiert, zuletzt von the-privateeye (5. Mai 2020 um 21:22)

  • Strom auf dem einzelnen blau-roten Kabel? Wenn nicht dann Sicherung FA 11 im Si.-Kasten Kofferraum links prüfen, wenn die OK ist dann vorne im Motorraum-Si.-Kasten Nr. 17-20 prüfen. Alle Masseverbindungen zum Modul und zur AHK-Steckdose OK?

    "Jetzt, wo ich weiß wie es geht, versteh ich auch die Bedienungsanleitung :thinking: "

  • Strom auf dem einzelnen blau-roten Kabel? Wenn nicht dann Sicherung FA 11 im Si.-Kasten Kofferraum links prüfen, wenn die OK ist dann vorne im Motorraum-Si.-Kasten Nr. 17-20 prüfen. Alle Masseverbindungen zum Modul und zur AHK-Steckdose OK?

    Dauerstrom ist drauf auf dem einzelnen. Fa11 war auch drin und okay. Masse überall okay. Motorraum checke ich morgen. Ggf ist in der Steckdose zur AHK was faul. Ging aber nicht auf da ich zwei Schrauben aufbohren muss. Melde mich morgen

  • So. Alles gecheckt mittels Wikipedia. Läuft habe direkt alles für Wohnwagen mit angeschlossen. Es lag am Anhänger :doublethumbsup: vielen lieben Dank

  • So bin neu hier und brauch mal gleich eure Hilfe.

    Vorstellung von mir kommt später, versprochen ?

    Bin ja seit längerem dabei bei meinem die AHK nachzurüsten, Original Westfalia mit Ford Kabelbaum und Stg.

    Es ging schonmal los dass die Stromversorgung fehlte, also Kabel vom Sicherungskasten rüber gezogen, Strom ist da.

    Dann ist bei mir zwar der grüne Stecker fürn Datenbus vorhanden, aber es fehlte ein Kabel, und zwar das schwarz/blaue, quasi die Masseleitung (danke go4it für deine Hilfe). Ok auch nachgerüstet aber leider funktioniert noch immer nichts. Forscan findet auch das Ahk Modul nicht, ein zweites zum testen hab ich auch, leider kein Erfolg.

    So und nun?

    Schönen Sonntag

  • AHK schon freigeschaltet ?

    Sollte zwar auch ohne in Teilen funktionieren .

    Gruß Tom :fahrenlenkrad:

    ____________________________________________________________
    Dieser Beitrag wurde bereits 1.694.000 mal editiert, zuletzt von »digdog« (Heute, 01:96)

  • Nein wurde noch nicht freigeschaltet, bei mir funktioniert ja gar nix, daher wollt ich mir diesen Weg vorerst noch sparen.

    Es ist halt auch komisch das ein Kabel im Stecker komplett gefehlt hat.

  • Ah ok danke, dann werd ich mal nen freundlichen aufsuchen.

  • Es ist halt auch komisch das ein Kabel im Stecker komplett gefehlt hat.

    Weches hat gefehlt ?

    Gruß Tom :fahrenlenkrad:

    ____________________________________________________________
    Dieser Beitrag wurde bereits 1.694.000 mal editiert, zuletzt von »digdog« (Heute, 01:96)

  • So ich hatte ja diese Woche einen Termin beim freundlichen.

    Und siehe da, alles funktioniert nachdem er sie komplett freischalten musste.

    Danke an die Hilfe von euch, schönes WE

  • Hallo,

    ich brauch mal eure Hilfe.

    Habe letzte Woche die abnehmbare Var. von Bosal/Oris mit 13 pol. Stecker nachgerüstet.

    Soweit so gut. Bei zwei Anhänger zum Test funktioniert nur der linke Blinker, Bremslicht nur bei einem.

    Freischaltung beim FFH noch nicht erfolgt. Anschluss ist nach der Anleitung erfolgt.

    Jemand ne Idee ? Freischaltung dafür verantwortlich?:/

  • Die Freischaltung ist für die korrekte Beleuchtung des Anhängers nicht erforderlich.
    Bei mir haben alle Lampen einwandfrei funktioniert auch ohne Freischaltung.

    Soweit ich weiß sorgt die Freischaltung nur dafür, das bei angekuppelten Anhänger die hinteren PDC-Sensoren und die Nebenschlussleuchte vom Zugfahrzeug deaktiviert werden.

  • Hat jemand vielleicht die selbe Marke verbaut und würde sich mal direkt bei mir melden.. :saint:

  • Ich habe auch eine Bosal, aber mit einem E-Satz von Jäger

Jetzt mitmachen!

Sie haben noch kein Benutzerkonto auf unserer Seite? Registrieren Sie sich kostenlos und nehmen Sie an unserer Community teil!