Glühkerze(n) hin (DTC im PCM P0380:00-E0)

  • Juchu, endlich kostet mein Mondeo wieder Geld! doofy
    Nachdem ich die Woche wie ein Engelchen :saint: auf der Autobahn nur max. 120 km/h gefahren bin, werde ich nun mit einer Motorstörung belohnt. Das hat man nun von Ökonomischer Fahrweise ;(
    DTC P0380:00-E0 im PCM abgelegt. Kommt nach löschen immer wieder. Ok, sind wohl die Glühkerzen fällig ?!
    Der Wagen hat jetzt 137.000 km runter, da ist das wohl normal, oder?

    In Anbetracht der Arbeit tauscht man wohl besser gleiche alle vier, nicht wahr? Die Preisspanne dafür ging hier im Forum von 300-600,-€, mal sehen was mein freundlicher dafür will.

    "Lernen ist Erfahrung. Alles andere ist einfach nur Information."

    Albert Einstein

  • Hallo,

    find ich irgendwie witzig. Meiner ist auch erst grad wegen Motorstörung beim FFH gewesen. Glühkerze hin. 120 000 km runter. So wie deiner in etwa.
    Kam 400 € der Spaß. Nun ist wieder Ruhe.

    Halten die Dinger bloß 7 Jahre oder was?

  • Hab mit knapp 150.000 auch noch die ersten drin.
    Der Wechsel wird mich aber auch nur 60-100 € kosten.... Material!

  • Nur Interessehalber: Wie kommt man denn an die Glühkerzen beim 2.2er (vFL-Motor) ran?
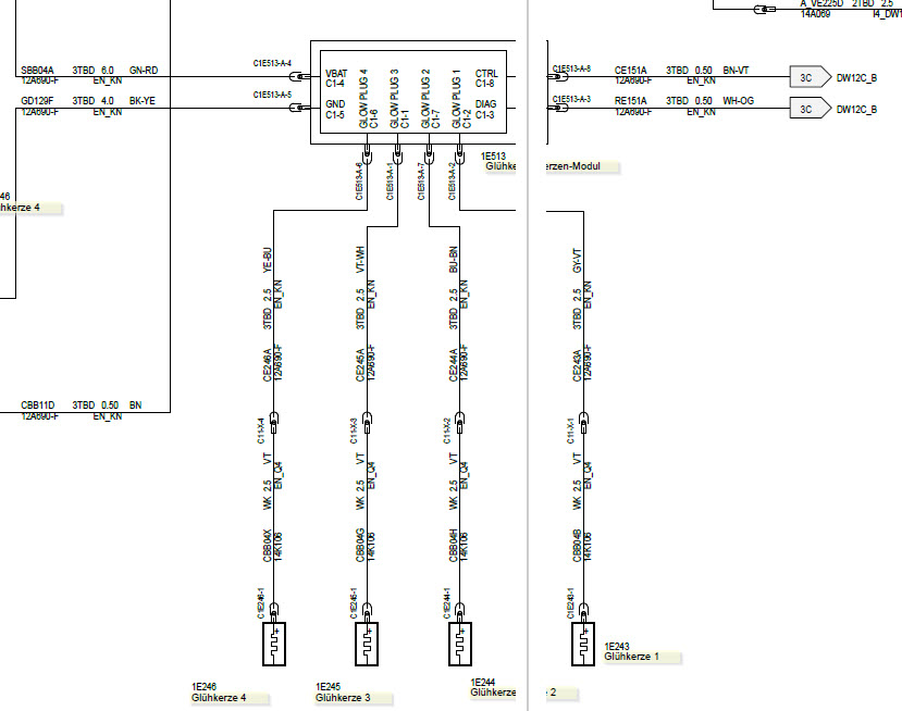
    Auch elektrisch wäre interessant ob man das ausmessen kann, welche kaputt ist (die Elektronik in diesem Steuermodul machts ja letztlich auch):

    Wo findet man dieses Modul denn?

    "Lernen ist Erfahrung. Alles andere ist einfach nur Information."

    Albert Einstein

  • Ansaugkrümmer muss demontiert werden , dann hast du die Scheisserchen
    auf dem Silbertablet.

    Gruß Tom :fahrenlenkrad:

    ____________________________________________________________
    Dieser Beitrag wurde bereits 1.694.000 mal editiert, zuletzt von »digdog« (Heute, 01:96)

  • Ansaugkrümmer muss demontiert werden , dann hast du die Scheisserchen
    auf dem Silbertablet.

    Leider falsch, das ist nur beim DW10x so.

    Wie kommt man denn an die Glühkerzen beim 2.2er (vFL-Motor) ran?

    Äußerst bescheiden. Beim DW12 sitzen die Glühkerzen hinten am Motor. Zur allgemeinen Freude werden sie auch noch vom Abgaswärmetauscher verdeckt. Ob die auch ohne Ausbau AGR/Wärmetauscher raus gehen glaube ich nicht.

    Mein Verbrauch 677593_3.png

  • Mein FFH will 320€ für den Tausch aller viere. Dabei macht der Löwenanteil die Arbeitsleistung aus.
    Seit einer Woche habe ich keine MIL mehr. Ist aber vermutlich nur vorrübergehend.

    "Lernen ist Erfahrung. Alles andere ist einfach nur Information."

    Albert Einstein

  • Mein FFH will 320€ für den Tausch aller viere

    Wenn man bedenkt wie viel Arbeit das ist und das auch der Ausbau noch Überraschungen bringen kann ist das nicht mal viel.

    Mein Verbrauch 677593_3.png

  • Über den Preis hab ich mich ja garnicht beschwert :) Es ist halt immer blöd wenn der Fehler erstmal nicht mehr auftaucht...

    "Lernen ist Erfahrung. Alles andere ist einfach nur Information."

    Albert Einstein

  • Über den Preis hab ich mich ja garnicht beschwert

    Ich wollte das auch nur mal allgemein sagen. Der Preis ist fair

    Mein Verbrauch 677593_3.png

Jetzt mitmachen!

Sie haben noch kein Benutzerkonto auf unserer Seite? Registrieren Sie sich kostenlos und nehmen Sie an unserer Community teil!