Tankdeckel blockiert

  • Das wird vermutlich einfacher mit dem Ausbau der Seitenverkleidung im Kofferraum.


    Das möchte ich nur machen, wenn es keinen anderen Weg gibt. Kofferraum ist verschlossen weil Sicherung ständig fällt. Wenn es von unten nicht geht, dann bekomme ich den schon auf damit ich nicht von der Rücksitzbank aus arbeiten muss............

    Könntest du ein wenig ins Detail gehen? Ist die Demontage/Montage dieses Stellmotors wirklich so kompliziert?
    Ich hatte das Radhaus hinten rechts schon mal offen, habe aber nicht auf den Stellmotor geachtet ob man da gut oder überhaupt ran kommt.
    [Mir ging es damals nur um meinen Anschluss der LPG Betankung den ich erneuert hatte. Aber wie schon gesagt, ich habe nicht auf den Stellmotor geachtet und weiß eben auch nicht ob man überhaupt von unten dran kommt........]

    Besten Dank im Voraus!

    Reden ist Schweigen. Silber ist Gold.

  • Manu: da kommst von aussen nich dran, wenn du dir das Bild anschaust:
    Das Seitenteil is komplett zu, wie der Stellmotor letzlich dem. wird, kann ich dir leider nich sagen.

  • Könntest du ein wenig ins Detail gehen?


    Ich hatte zum Glück noch keinen Anlaß, das Ding auszubauen. :)
    Aber dran kommst Du nur über den Kofferraum.

    Gruß aus Erfurt

    Schon der dritte vierte Ford und der Fahrer wird nicht schlau draus!

  • Bei mir schaut das in der Seitenwanne etwas anders aus (man kommt vermutlich ran, wenn man diese schwarze Bitumenmappe abzieht):

    Aber grundsätzlich muss die Seitenverkleidung ab.

    Das Schloss selbst ist mit zwei Schrauben befestigt (Siehe Tankdeckel-Schloss)

    Du könntest mal den braunen Stecker am BCM abziehen und zwischen Pin 62 und Pin 71 durchmessen. Bei ca. 8 Ohm ist der Motor in Ordnung. Dann könntest Du auch mal 12V mit Batterie oder Ladegerät drauf geben, auch mal umpolen, um zu sehen ob er reagiert.

    Solltest Du den Motor ausbauen können, schau mal auf den Bildern oben im Link nach, denn man kann wohl den Deckel von dem Modul öffnen. Vielleicht erkennst Du dann ja das Problem (Zahnrad gebrochen oder sowas) und kannst entscheiden ob ein neuer her muss.

    "Lernen ist Erfahrung. Alles andere ist einfach nur Information."

    Albert Einstein

  • Kofferraum ist verschlossen weil Sicherung ständig fällt. Wenn es von unten nicht geht, dann bekomme ich den schon auf damit ich nicht von der Rücksitzbank aus arbeiten muss............


    ...was ich nicht so ganz verstehe, ist dass mit deinem Kofferraum. ?(

    Tankdeckel Entriegelung ist bei mir F 8 und Verriegelung F 12. Die Kofferraum-Entriegelung läuft dagegen über F 11.

    Habs mal gleich bei meinem getestet: Wenn ich F 8 und/oder F12 ziehe: beeindruckt den Kofferraumdeckel keine Spur. Der ent- und verriegelt fleißig weiter.

    Klar, wenn ich F 11 ziehe: kein Mucks mehr!

    Wenn man sein Gewicht halten will, muss man auch mal grillen, wenn man keinen Hunger hat! :crazy:


  • Tankdeckel Entriegelung ist bei mir F 8 und Verriegelung F 12. Die Kofferraum-Entriegelung läuft dagegen über F 11.


    Die von Dir genannten Sicherungen sind die AUSGANGS-Sicherungen, d.h. NACH den Relais ZUM Motor. Korrekterweise muss man diese auch prüfen, das habe ich übersehen!


    ...was ich nicht so ganz verstehe, ist dass mit deinem Kofferraum.
    Habs mal gleich bei meinem getestet: Wenn ich F 8 und/oder F12 ziehe: beeindruckt den Kofferraumdeckel keine Spur. Der ent- und verriegelt fleißig weiter.


    Das wiederum ist logisch. Auch für das Kofferraumschloß gibt es eine AUSGANGS-Sicherung, nämlich F11.
    EINGANGS-Seitige 12V Versorgung für alle Relais kommt direkt von Kl.30 (60A) im Motorraum. Da hat das BCM keine eigene Sicherung. Wäre die hin, würde praktisch garnichts mehr gehen.

    Aber Du hast auch hier recht, der Zusammenhang ist fraglich. Das einzig verbindende Element was ich sehe ist der gemeinsame Kabelbaum für beide Leitungen und das diese ins BCM gehen.

    "Lernen ist Erfahrung. Alles andere ist einfach nur Information."

    Albert Einstein

  • Zunächst vielen Dank.

    Zur Erklärung mit der Sicherung: Sicherungskasten unterm Handschuhfach fällt immer die F25. Das ist eine 10A.
    Ich habe also getestet: Neue Sicherung rein, Kofferraum geht auf und zu und das mehrmals. Sobald ich die ZV zuschließe, ist alles zu, auch der Tankdeckel!
    Also wieder ZV auf gemacht, alles öffnet außer Kofferraum und Tankdeckel. Neue Sicherung rein, das gleiche Spiel. Kofferraum geht mehrfach auf ohne Probleme, drücke ich die ZV um den jetzt geschlossenen Tankdeckel zu öffenen, geht der Tankdeckel auf, aber Sicherung ist wieder futsch.....


    Gesendet von meinem D6603 mit Tapatalk

    Reden ist Schweigen. Silber ist Gold.

  • Hm, bei mir hörts da mit F 24 auf..., liegt ggf. am unterschiedlichen Baujahr...
    Was sagt denn deine BA, für was soll F 25 denn sein?

    Wenn man sein Gewicht halten will, muss man auch mal grillen, wenn man keinen Hunger hat! :crazy:

  • nur Tankdeckel!

    Gesendet von meinem Sony mit Tapatalk


    sorry, lag fasch mit Kofferraum. Steht nur Tankdeckel in Der BA. Dachte das mal gelesen zu haben.......

    Reden ist Schweigen. Silber ist Gold.

    Einmal editiert, zuletzt von Manu (5. Juni 2017 um 11:11)

  • Ja, diese ominöse F25 hab ich auch schon gesehen. Laut Schaltplänen ist die im BCM. Auf der Platine sind bis zu 28 vorgesehen. Ich habe so eine Variante aber noch nicht gesehen.
    Wo tauschst Du dei denn aus (Bild)?

    "Lernen ist Erfahrung. Alles andere ist einfach nur Information."

    Albert Einstein

  • BCM unterm Handschuhfach!
    Habe mich aber bei meinem vorherigen Post korrigieren müssen. In der BA steht Tankdeckel. Leider funktioniert ohne diese Sicherung der Kofferraum auch nicht.
    [Blockierte Grafik: https://picload.org/image/ricdidwa/fb775877-ba5c-41ba-86ae-e0de78.jpg]

    Reden ist Schweigen. Silber ist Gold.

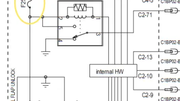
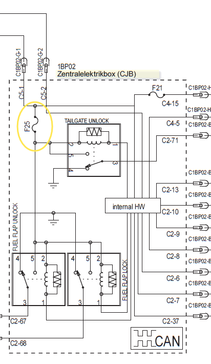
  • Ja, beim vFL ist das BCM ja anders aufgebaut. Beim FL sieht das ganze so aus:

    und da wo ich den gelben Kringel gemacht hab, wäre theoretisch Platz für weitere Sicherungen. Der Rote Pfeil wäre zähltechnisch die F25 (ist sogar auf dem Gehäusedeckel so ausgewiesen).
    Ich könnte mir vorstellen das andere FL-Fahrzeugausstattungen, z.b. mit RDKS-Antennen ab Werk, hier noch zusätzliche Sicherungen haben, aber die sind dann ganz sicher nicht für die Tankklappe.

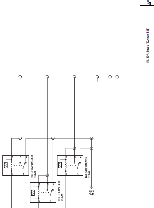
    Im FL ist dafür keine Sicherung mehr vorgesehen, das zeigen die Schaltpläne (links vFL, rechts FL):

    Somit ist klar, warum bei Dir Tankklappe und Heckklappe zusammenhängen, stromtechnisch. Unklar ist, warum die Sicherung fliegt. 10A ist ja schon was...
    Wahrscheinlich ist, das der Motor der Tankklappenverriegelung oder des Hackklappenschlosses einen Kurzen hat. Beim FL sind die ja alle separat abgesichert, beim vFL eben über eine gemeinsame. Hast Du denn mal, wie vorher von mir beschrieben die Leitungen durchgemessen? Aber achtung, auch hier könnte sein das der braune Stecker beim vFL andere Pinbelegungen hat wie beim FL. Leider habe ich zu vFL fast keine Infos.

    "Lernen ist Erfahrung. Alles andere ist einfach nur Information."

    Albert Einstein

  • An deiner Stelle würde ich, wenn du den Kofferraum mal wieder aufbekommen hast, einfach mal die rechte Seitenverkleidung und die Klebe-Schalldämm-Matte abmachen - siehe Bild von FastFranky - und den Stecker von dem Verriegelungsantrieb abziehen.
    Ist dann Ruhe, weisste auch genau, wo der Fehler liegt.
    Kannst dann immer noch in Ruhe entscheiden, ob du die Tanklappenverriegelung wieder reparierst oder einfach so lässt.

    Wenn man sein Gewicht halten will, muss man auch mal grillen, wenn man keinen Hunger hat! :crazy:

  • Puh das ist jede Menge Infos die ich Morgen mal verarbeiten muss. Das mit dem Messen und das mit dem Stecker ziehen klingt wie ein guter Plan.

    Danke, danke danke ;)

    Gesendet von meinem Sony mit Tapatalk

    Reden ist Schweigen. Silber ist Gold.

  • Wie ja in dem Plan zu sehen sind es beim vFL die Pins 67 und 68 am C2.
    Messen gegen Masse geht ja leicht und 12V findest Du z.B. direkt an den Sicherungen, die sind ja "oben" offen.

    "Lernen ist Erfahrung. Alles andere ist einfach nur Information."

    Albert Einstein

  • Also kurzes Update ohne zu messen: Stellmotor ausgebaut --> Sicherung hält!!!

    Ich messe später mal den Motor durch.

    Viele Grüße
    Manu

    Gesendet von meinem Sony mit Tapatalk

    Reden ist Schweigen. Silber ist Gold.

  • Das ist ja schonmal ein klarer Hinweis! Der Motor ist recht "dumm", sprich der hat keine Endabschaltung. Wenn ich ihn mit 12V belege dann fährt er bis zum Anschlag und zieht dann gut 2A. Das heißt das die Elektronik den Motor über das Relais vermutlich nur kurz aktiviert bis sie glaubt das die jeweilige Endposition angefahren ist.

    P.S.: So wie es aussieht ist Dein Motor wohl hin. Dann kommt also bald Ersatz für Dich, von mir ;)
    Tu mir doch dann bitte noch den Gefallen und mach den Deckel mal runter und ein paar Highres Bilder davon fürs Wiki. Evtl. siehst Du dann auch was durchgebranntes... Aber erstmal messen und vielleicht mit dem Ladegerät kurz einen Impuls geben. Nicht das es doch was anderes ist!

    "Lernen ist Erfahrung. Alles andere ist einfach nur Information."

    Albert Einstein

  • Bei mir schaut das in der Seitenwanne etwas anders aus (man kommt vermutlich ran, wenn man diese schwarze Bitumenmappe abzieht):

    ... Bei ca. 8 Ohm ist der Motor in Ordnung. ....

    Ich habe jetzt gemessen:
    Je nach Stellung des Motors, messe ich einen Wert zwischen 2,3 Ω und 1,8 Ω..... Ich würde mal sagen, Übeltäter gefunden!

    War tatsächlich garnicht so schwer mit der Seitenverkleidung. Leider ist die Bitumenmatte bei mir schon ein wenig durchgehärtet........

    [Blockierte Grafik: https://picload.org/image/ricpolai/bitumenmatte.jpg]
    #KonnteNochNieGutPuzzeln ;)

    Reden ist Schweigen. Silber ist Gold.

  • Bei mir hat ein (ungeliebtes) Werbegeschenk-Mauspad mit ein bissel Montagekleber die Lücke wieder gefüllt! 8)

    Wenn man sein Gewicht halten will, muss man auch mal grillen, wenn man keinen Hunger hat! :crazy:


  • Tu mir doch dann bitte noch den Gefallen und mach den Deckel mal runter und ein paar Highres Bilder davon fürs Wiki. Evtl. siehst Du dann auch was durchgebranntes...

    So, habe dein Motor eingebaut und alles funktioniert wieder. Dafür meinen besten Dank!
    Auch den defekten Motor habe ich zerlegt. Ich gebe zu, ich wurde dabei etwas handgreiflich mit dem Seitenschneider aber der Motor hat angefangen.... ;)

    [Blockierte Grafik: https://picload.org/thumbnail/ripdoalw/img_3416.jpg][Blockierte Grafik: https://picload.org/thumbnail/ripdoacr/img_3422_upload.jpg][Blockierte Grafik: https://picload.org/thumbnail/ripdoaca/img_3423_upload.jpg]

    Ich habe mal markiert, was mir beim Zerlegen auffällig erschien. Als ich den Motor im unzerlegten Zustand händisch drehte, knirschte es ganz leicht was mich auf den defekten Kranz (Markierung) vermuten lässt. Brauchbare Bilder können gerne deinem Wiki hinzugefügt werden. :thumbup:

    Viele Grüße
    Manu

    Reden ist Schweigen. Silber ist Gold.

Jetzt mitmachen!

Sie haben noch kein Benutzerkonto auf unserer Seite? Registrieren Sie sich kostenlos und nehmen Sie an unserer Community teil!