"Motorhaube offen"

  • Wenn ich vor meinem Auto stehe, sehe ich Motorhaube ist zu :doublethumbsup:

    Iss ja nicht jeder so ein helles Köpfchen wie du :phatgrin:

    Gruß Tom :fahrenlenkrad:

    ____________________________________________________________
    Dieser Beitrag wurde bereits 1.694.000 mal editiert, zuletzt von »digdog« (Heute, 01:96)

  • Oder sehe ich das nun verkehrt?

    ja , siehst du verkehrt :ninja:

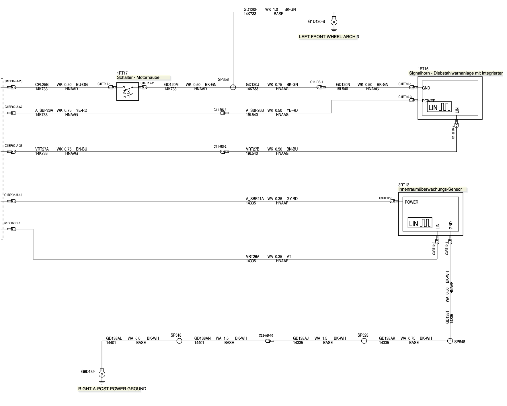
    Die minimal Config ist mit Innenraumsensor und der kleinen Tröte hinten unter der Seitenabdeckung im Kofferraum, wobei die eigntlich wurscht ist, da die nicht überwacht wird.

    Full House wäre noch mit zusätzlich verbauter Akkuhupe im Radkasten.

    Die Full house Nummer habe ich damals nachgerüstet.

    Gruß Tom :fahrenlenkrad:

    ____________________________________________________________
    Dieser Beitrag wurde bereits 1.694.000 mal editiert, zuletzt von »digdog« (Heute, 01:96)

  • Leider ist bei meiner Ford-Ausführung kein Kabel dahin verlegt. Ich wüsste gern, ob ich das nachrüsten kann; eine Anzeige im Convers, dass die Klappe offen ist, wäre sehr nützlich für mich,

    Wie Icke zu Beginn schrieb, zeigt Convers "Motorhaube offen" bei geöffneter Motorhaube.

    Ja, was denn jetzt ?

    Gruß Tom :fahrenlenkrad:

    ____________________________________________________________
    Dieser Beitrag wurde bereits 1.694.000 mal editiert, zuletzt von »digdog« (Heute, 01:96)

  • ja , siehst du verkehrt :ninja:

    Die minimal Config ist mit Innenraumsensor und der kleinen Tröte hinten unter der Seitenabdeckung im Kofferraum, wobei die eigntlich wurscht ist, da die nicht überwacht wird.

    Full House wäre noch mit zusätzlich verbauter Akkuhupe im Radkasten.

    Die Full house Nummer habe ich damals nachgerüstet.

    Ja das weiß ich.

    Hätte ja sein können dass man trotzdem nur die Funktion mit dem Haubenschloss nutzen und konfigurieren kann.

    Wer glaubt etwas zu sein, hat aufgehört etwas zu werden!...

  • Soweit mir bekannt nicht, er jammert dann , das er das Ultraschallmodul oder die Akkuhupe nicht findet.

    Gruß Tom :fahrenlenkrad:

    ____________________________________________________________
    Dieser Beitrag wurde bereits 1.694.000 mal editiert, zuletzt von »digdog« (Heute, 01:96)

  • Ja das hab ich mir schon gedacht…


    Wollte ja auch immer mal die Anlage nachrüsten aber wie ich immer mal lesen, soll die ja nicht all zu toll sein nech!?

    Wer glaubt etwas zu sein, hat aufgehört etwas zu werden!...

  • aber wie ich immer mal lesen, soll die ja nicht all zu toll sein nech!?

    Kann ich nicht bestätigen, macht was sie soll wenn sie scharf ist.

    Wenn du halt innen einem " Flieger " im Auto hast geht sie los , hatte mal ne Motte drin über einige Tage da war Nachts Spaß angesagt

    bis ich das Vieh entdeckt hatte.

    Neigungssensor Funtioniert auch , da ist nix mit hochbocken ohne aufzuschliessen, die geht direkt los.

    Ich hab nur ab und zu mal gehabt das sie in der Waschanlage losgegangen ist wenn das Gebläse übers Auto gefahren ist, ist aber auch weg

    seit ich den einen Klappenmotor in der Lüftung getauscht habe.

    Die "Low Budget " Version mit Haubenschloss und Ultraschall nachzurüsten ist Pille Palle dauert mit CCC und anpsssen der Ambienteleuchten

    falls vorhanden keine 2 Stunden, ohne Ambienteleuchten keine Stunde.

    Gruß Tom :fahrenlenkrad:

    ____________________________________________________________
    Dieser Beitrag wurde bereits 1.694.000 mal editiert, zuletzt von »digdog« (Heute, 01:96)

  • Ach ehrlich? Das ist mir auch klar…

    Ein bisschen weniger schnippisch wäre wirklich net. Danke.

    Die sachliche Antwort hast Du ja schon bekommen.

    Ich wüsste gerne, wozu der Anschluss hinter dem Schloss da ist, der mit dem Karosserieblech verschraubt ist, wo auch das Schloss mit drin hängt.

    Dort sitzt der Crashsensor vom Airbagsystem.

    Mein Serien-Alarm tut genau was er soll, nämlich zumeist rein garnichts. Erst einmal hat er mir einen versuchten Einbruch gemeldet, als ich von der Arbeit zum Auto zurück kam. Ob Fehlalarm oder nicht, konnte ich nicht mehr feststellen.

    Ein treuer Begleiter, ein ganz gewöhnlicher MK4 vFL Benziner, nix Ausgefallenes, einzig: es ist KEIN Turnier.

  • Vielen Dank für die rege Diskussion und die sachlichen Hinweise. Jetzt wüsste ich gern noch, wo ich das Kabel anschließe, das vom Motorhaubenschloss kommt und wo das Ultraschallmodul und die Akkuhupe.

    Und da wir grad beim Thema sind: Wie wechsle ich den Bowdenzug für die Motorhaube? Der ist nämlich am Motorhaubenschloss fast durchgerostet und heute hab ich einen neuen bekommen.

  • Ich würde ja fast sagen bitte beim Thema bleiben, suche benutzen usw .

    Hier von so einem komischen Typ ein Video darüber

    Externer Inhalt youtu.be
    Inhalte von externen Seiten werden ohne Ihre Zustimmung nicht automatisch geladen und angezeigt.
    Durch die Aktivierung der externen Inhalte erklären Sie sich damit einverstanden, dass personenbezogene Daten an Drittplattformen übermittelt werden. Mehr Informationen dazu haben wir in unserer Datenschutzerklärung zur Verfügung gestellt.

    Wenn man tot ist, ist das für einen selber nicht schlimm, weil man ja tot ist ... schlimm ist es für die anderen .... genauso ist das übrigens wenn man doof ist! :D

  • Vielen Dank für die rege Diskussion und die sachlichen Hinweise. Jetzt wüsste ich gern noch, wo ich das Kabel anschließe, das vom Motorhaubenschloss kommt und wo das Ultraschallmodul und die Akkuhupe.

    Und da wir grad beim Thema sind: Wie wechsle ich den Bowdenzug für die Motorhaube? Der ist nämlich am Motorhaubenschloss fast durchgerostet und heute hab ich einen neuen bekommen.

    Vielen Dank für die rege Diskussion und die sachlichen Hinweise. Jetzt wüsste ich gern noch, wo ich das Kabel anschließe, das vom Motorhaubenschloss kommt und wo das Ultraschallmodul und die Akkuhupe.

    Und da wir grad beim Thema sind: Wie wechsle ich den Bowdenzug für die Motorhaube? Der ist nämlich am Motorhaubenschloss fast durchgerostet und heute hab ich einen neuen bekommen.

    Du mußt den anderen Thread wo du auch gefragt hast auch mal rückwärts lesen.

    Wenn man tot ist, ist das für einen selber nicht schlimm, weil man ja tot ist ... schlimm ist es für die anderen .... genauso ist das übrigens wenn man doof ist! :D

  • jetzt wüsste ich gern noch, wo ich das Kabel anschließe, das vom Motorhaubenschloss kommt und wo das Ultraschallmodul und die Akkuhupe.

    Gruß Tom :fahrenlenkrad:

    ____________________________________________________________
    Dieser Beitrag wurde bereits 1.694.000 mal editiert, zuletzt von »digdog« (Heute, 01:96)

Jetzt mitmachen!

Sie haben noch kein Benutzerkonto auf unserer Seite? Registrieren Sie sich kostenlos und nehmen Sie an unserer Community teil!