Uhrzeit einstellen ohne original Radio ?

  • Ja, glauben darfst Du natürlich was Du willst :)

    Das mit dem [07] ist auch erledigt, das ist aber kein TAB. TAB hat den Code 09. 07 ist wohl das BELL. In der Software war eingestellt, das CR+LF gesendet wird.

    Habs auf nur CR umgestellt, das [07] ist nun weg und das Protokoll sieht nun besser aus.

    Ja, sowas hatte ich mir schon gedacht...

    SPACE ist laut Protokoll egal, wenn der ELM-Chip nach Spezifikation agiert ignoriert er das. Aber auch hier: Besser versuchen denn man weiss nie wie gut die Clones gemacht wurden.

    Das AT SH 090 ist wichtig und kann weder weggelassen noch irgendwie anders geschrieben werden. Per Protokoll ist es so das der ELM einfach nur Daten sendet und man ihm die ID dafür "fest" einstellt. Fest solange bis man sie halt ändert. Das macht durchaus Sinn.

    Ein "?" ist immer der Hinweis auf ein unbekanntest oder fehlerhaft angegebenes Kommando.

    Ich denke der letzte Knackpunkt hier ist, wie man den Autoswitch dazu bekommt von HS auf MS (gibt ja auch welche mit 3 CANs, also dann noch MM) umzuschalten?

    Zwischen HS/MS könnte das der Chip ggf. abhängig von der eingestellten Baudrate machen. MS-CAN ist praktisch immer 125 oder 250 kbits und HS-CAN praktisch immer 500. MM und MS wären aber wieder gleich... Hm. Und "praktisch immer" ist halt auch nicht "immer" ;)

    Ich denke das es hier undokumentierte Befehle gibt, also quasi eine Legacy-Erweiterung des AT-Befehlssatzes. Ich versuche das mal raus zu bekommen. Es könnte nämlich durchaus sein das der Adapter gerade nicht auf dem Bus sendet auf dem die Botschaft sein muss, bzw. ohne Angabe sogar garnichts sendet.

    Vielleicht habe ich mir da auch was falsch dokumentiert, jedenfalls könntest Du mal anstelle "ATSP6" das Kommando "ATSPB" nutzen. Das sollte den MS-CAN adressieren. Und zum Schluß könntest Du auch noch Autodetect nehmen "ATSP0".

    "Lernen ist Erfahrung. Alles andere ist einfach nur Information."

    Albert Einstein

  • Der entsprechende Menüpunkt ist halt ausgegraut, also nicht anwählbar. Warum ? Keine Ahnung. Obs mit dem Radio zusammenhängt, kann ich nicht sagen

    Ich vermute mal dass das softwarebedingt dh. von der Version abhängig ist dass das ausgegraut ist und weniger mit dem Radio zu tun hat. Beim Facelift ist es ja auch ausgegraut auch wenn das Fahrzeug unverändert ist sprich das originale Audiogerät noch drin ist.

    "Jetzt, wo ich weiß wie es geht, versteh ich auch die Bedienungsanleitung :thinking: "

  • Beim Facelift ist es ja auch ausgegraut

    Mein FL OHNE Converse, dafür mit Sony-Radio, hat den Menüpunkt zum Uhr stellen sehr wohl.

    Gruß aus Erfurt

    Schon der dritte vierte Ford und der Fahrer wird nicht schlau draus!

  • Mag ja sein. Ändert aber nichts dran dass es FL gibt die beispielsweise mit Convers und MCA ausgestattet sind bei denen der Punkt Uhr stellen ausgegraut ist und nur die Umstellung 12/24 h anwählbar ist. Ich hab nie gesagt dass das bei allen Fahrzeugen so ist.

    Aber egal es geht ja hier um Rudis Fahrzeug.

    "Jetzt, wo ich weiß wie es geht, versteh ich auch die Bedienungsanleitung :thinking: "

  • Im MCA steht Sommerzeit !

    Wenn man tot ist, ist das für einen selber nicht schlimm, weil man ja tot ist ... schlimm ist es für die anderen .... genauso ist das übrigens wenn man doof ist! :D

  • Im MCA steht Sommerzeit !

    Dann wird es aber höchste Zeit zum umstellen, Ossi! ;)

    "Lernen ist Erfahrung. Alles andere ist einfach nur Information."

    Albert Einstein

  • Nein, das Radio raus konfiguriert habe ich nicht, weil ich Angst habe, das mir dann eventuell andere Funktionen (Lenkradfernbedienung) mit flöten gehen.

    Dann mach das mal. Nimm ein Radio OHNE Navi. Du hattest sicher vorher ein Radio mit Navi drin. Da gibt es den Menüpunkt "Uhrzeit per GPS einstellen" oder so ähnlich im IPC. Wenn man den auswählt wird die manuelle Zeiteinstellung ausgegraut. Da nun kein Ford Navi mehr drin ist wird der Menüpunkt nicht mehr angezeigt, die manuelle Einstellung bliebt aber ausgegraut. Am sichersten wäre es das alte Navi noch mal einzubauen und die Zeitquelle GPS im IPC auszuschalten. Alternativ sollte die Änderung der CarConfig auf ein Radio ohne Navi auch zum Erfolg führen.

    Mein FL OHNE Converse, dafür mit Sony-Radio, hat den Menüpunkt zum Uhr stellen sehr wohl.

    Ohne Navi bleibt ja nur die manuelle Einstellung der Uhrzeit.

    Mein Verbrauch 677593_3.png

  • Da gibt es den Menüpunkt "Uhrzeit per GPS einstellen" oder so ähnlich im IPC.

    Im Navimenü gibts den. Im IPC nicht, zumindest im Convers nicht, beim Typ2 und 1 weiß ich's nicht. Im Convers gibts nur Uhr stellen/24 h/12 h wobei wie gesagt "Uhr stellen" trotz Originalradio ausgegraut ist. Jedenfalls kenn ich es vom Fl so.

    "Jetzt, wo ich weiß wie es geht, versteh ich auch die Bedienungsanleitung :thinking: "

  • Ich hab das gerade nochmal ausprobiert und nachvollzogen. Also im "Normalfall" (heißt bei mir: Convers+ und MCA im FL) ist das Menü zum einstellen der Uhrzeit ausgegraut:

    Wenn ich nun im MCA im Menü für die Uhrzeit- und Datumseinstellungen auf "manuell" drücke und dieses erhalte:

    ist praktisch auch sofort die Einstellung im Convers+ verfügbar:

    Gehe ich wieder auf "über GPS", dann wird es wieder ausgegraut. Dieser Zustand bleibt jeweils auch bei ausgeschaltetem Radio im Convers+ erhalten. Daher vermute ich das auch die Daten vom MCA zum IPC entscheidend dafür sind ob das Menü verfügbar ist oder nicht.

    "Lernen ist Erfahrung. Alles andere ist einfach nur Information."

    Albert Einstein

  • Auch die o.g. Sendebefehle habe ich nochmal getestet und die funktionieren bei mir einwandfrei. Ggf. ist das aber auch davon abhängig was in der CCC eingestellt ist...

    Es gibt noch eine Alternative zur ID 090 und das ist die ID 100. Die hat einen etwas anderen Aufbau, dort würdest Du

    ATSH 100

    und dann

    00 01 SS MM HH DD MM YY

    gefolgt von

    00 00 SS MM HH DD MM YY

    senden. Also in umgekehrter Reihenfolge. Um z.B. auf 17:00 Uhr zu stellen:

    00 01 00 00 11 00 00 00

    00 00 00 00 11 00 00 00

    Kannst das ja mal ausprobieren. In jedem Fall ist richtig das es sich um den MS-CAN handelt und nicht den HS-CAN (das war eine Fehlinformation). Also ist

    ATSPB

    der richtige Init und nicht ATSP6.

    "Lernen ist Erfahrung. Alles andere ist einfach nur Information."

    Albert Einstein

  • Wenn ich ATSPB eingebe, kommt nach Eingabe der Datum und Uhrzeit nur "CAN ERROR"
    Nutze ich ATSP0, funktioniert der ATBI nicht mehr, kommt ein ?.
    Gehe ich in der Befehlskette trotzdem weiter, kommt nach Eingabe des Datum "SEARCHING" und dann leider ein "Can't Connect"

    Ich schreib sicherheitshalber nochmal die Befehle auf, um sicher zu gehen, das ich nicht irgendwo ein I statt einer 1 Eingebe.

    ATZ

    ATWS

    ATSPB (Buchstabe Be)
    ATAL /(Buchstabe eL)

    ATCAF0 (Zahl NULL)

    ATV1 (Zahl Eins)

    ATBI (Buchstabe i)

    ATR0 (Zahl NULL)

    ATSH 090

    Verschiedene Baudraten habe ich auch mal versucht, klappt aber nur 9600, bei allen anderen kommen nur wirre Zeichen.

    Leider ist es gerade am Regnen, ich kann den Wagen also nicht ans Ladegerät anschließen, sonst würde ich mal versuchen, das Radio raus zu programmieren, damit man die Uhrzeit eventuell wieder über das Convers einstellen kann.

    Ach und was meinst Du mit dem "abhängig was im CCC eingestellt ist" ?

  • So, gerade auch mal versucht, das CCC soweit zu ändern, das nicht mehr auf Page 4 Punkt 18 "Incar Entertainment" ein Radio mit NAVI ist, sondern nur ein Radio, aber die Uhrzeit kann ich trotzdem nicht im Convers einstellen.

    Eine Option das ich gar kein Radio habe, kann ich auch nicht finden.

    Das einzige Ergebnis, die Uhr im Convers seht nun fest auf 12:00 Uhr und rührt sich auch nicht mehr.

  • Eine Option das ich gar kein Radio habe, kann ich auch nicht finden.

    Das einzige was du machen könntest wäre auf die oberste zeile zu gehen wo nur "Incar Entertainment" steht so dass praktisch kein bestimmtes Audiosystem zugeordnet ist.

    Hast du nicht die Option "Less ICE Pack"- siehe hier-

    "Jetzt, wo ich weiß wie es geht, versteh ich auch die Bedienungsanleitung :thinking: "

  • So, ich habe diverse Kombinationen beim Radio ausprobiert, nichts hat geholfen.

    Dann viel mir mal ein, das da irgendwas mit dem IPC war. BCM der Hauptspeicher und IPC wird von dem geladen bzw. die Daten vom BCM in den IPC kopiert. Ich weiß nur nicht mehr genau, wann er das macht.

    Berichtigt mich, wenn ich Müll erzähle.

    Jedenfalls habe ich mal BCM ausgelesen, das Radio geändert und in BCM und anschließend in den IPC geschrieben.

    Und siehe da, Uhrzeit kann eingestellt werden. Juuhuuuu

    Aber, mein Bedienfeld für die Klimaautomatik war dunkel und lies sich auch nicht einschalten. Ich bin mir aber auch sicher, das ich nichts anderes verändert hatte. Also dachte ich, schreibste erst mal wieder das original Radio rein, also Navi mit LOW Radio oder sowas.

    Gemacht, getan, in BCM und IPC geschrieben und siehe da, nun geht beides. Uhr einstellen und Klimaautomatik.

    Keine Ahnung, was nun anders ist, als vorher.

    Und ja, ich habe natürlich nach dem Beschreiben des BCM immer den Fehlerspeicher wieder gelöscht und danach Zündung aus und Zündung wieder an.

    @Go4IT.

    Ich hätte aber dennoch Lust dazu, heraus zu finden, warum ich meine Uhrzeit nicht mittels des Terminal setzen kann.

    Wenn ich das richtig Verstanden habe, kann man damit ja auch diverse andere Befehle an die Steuergeräte senden.

  • Erstmal Glückwunsch das es endlich geht.

    Das wichtigste hast Du hoffentlich nicht vergessen, nämlich vor jeglicher CCC-Änderung diese vom BCM und IPC auszulesen und als Backup wegzuschreiben?! Denn ganz schnell hat man da Durcheinander drin. Nur als Tipp. Im schlimmsten Fall muss man die Werksauslieferungsdatei über die VIN wieder laden und einspielen.

    Ja, auch ich würde mich freuen wenn wir das hinbekämen. Aus Deinen Ausführungen oben habe ich nur leider immer mehr das Gefühl das es sehr große Unterschiede zwischen den Adaptern bzw. deren Firmware gibt. ATSP0 ist das autodetec und das versucht leider Dinge die dann wieder Fehlermeldungen bringen. ATSPB sollte 125kbit/11-Bit CAN-ID einstellen.

    Poste mal ein Foto von dem Ding, vielleicht habe ich ja den gleichen Typ hier. Mit dem "einfachen" ELM327 von Tunnelrats (der mit Umschalter) ging das bei mir problemlos wie beschrieben. Auch ist mir noch nicht klar wie man den benötigten CAN-Bus bei der automatischen Umschaltung aktiviert. Da schlaue ich mich gerade auf.

    Dann kann das ganze noch von den CCC-Einstellungen abhängen, wie geschrieben, also je nach eingestelltem Radiosystem. Die Systeme mit Navi haben logischerweise GPS und können somit auch darüber die Zeit ausgeben. Klar ist, das die Systemzeit im BCM gespeichert und von diesem via CAN ausgegeben wird. Dabei wird zum senden auf ALLEN CAN-bussen die ID 080 verwendet.

    Es gibt nach meinen Recherchen aber wenigstens zwei IDs um die Zeit einzustellen, einmal die 090 und einmal die 100. Evtl. ist das auch gar kein Widerspruch sondern hat noch eine besondere Bedeutung. Wir müssen das nochmal wissenschaftlich angehen :) Das wichtigste aber wäre zu wissen das unsere Mittel und Methoden dieselben sind. Jetzt hast Du ja nunmal nur diesen einen Adapter und grundsätzlich sollte das damit auch gehen. Aber neben der Zeiteinstellung müssen wir auch herausfinden warum das bei dem automatisch umschaltenden anders ist mit den AT-Befehlen als beim einfachen. Und wissenschaftlich gesehen sollten wir ein Problem nach dem anderen lösen und nicht beides gleichzeitig, das muss scheitern.

    Also lass uns mit Deinem Adapter anfangen. Schau bitte auch mal welchen Treiber Du dazu installiert hast? (Gerätemanager) und wie der aktuell eingestellt ist?

    Die von Dir genannten 9600 Baud kann ich mir nur schwer vorstellen, vermute aber das ist nur die Initialbaudrate und der kann/macht mehr, wenn man ihm das "sagt" (in Form von AT-Kommandos). Denn mit 9600 Baud würdest Du mal nix programmieren, soviel ist sicher ;)

    Aber egal, für das was wir tun würde es sogar ausreichen. Updaten kann man bei den ELMs übrigens nix.

    Schau mal, ich habe ein PDF angehanden in dem sämtliche Befehle des ELM nach Version gestaffelt aufgeführt sind. Zudem ein Tool mit dem man testen kann welche Befehle der Adapter versteht. Vielleicht kannst Du damit mal klären was Dein Adapter kann und was nicht?

    Bevor wir auch nur noch ein einziges Paket senden müssen wir erstmal zu 100% wissen das die Daten überhaupt, an den richtigen Bus und in der richtigen Art und weise dort erscheinen. Am besten mit etwas was einen für Menschen erkennbaren Effekt hat. Ich denke da z.B. an die Blinker. Durch senden von 63 D2 04 03 81 22 3F 03 auf die CAN-ID 06B am MS-CAN sollten beide Blinker einmal kurz angehen. Also

    AT SH 06B

    63 D2 04 03 81 22 3F 03

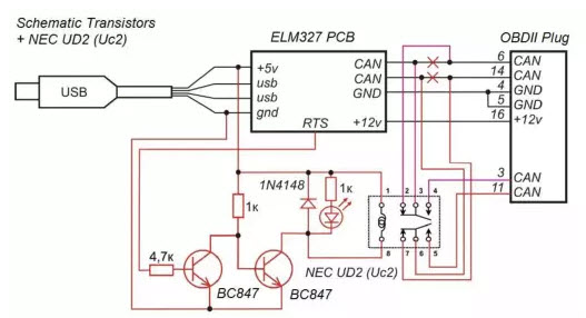
  • Ich bin inzwischen ein Stückchen schlauer. Die Umschaltung erfolgt wohl in den Adapter mit automatischen HS- /MS-CAN Umschaltung mittels des RTS-Signals. Im Gehäuse sitzt dann ein kleines 2xUM Relais welches über eine Transistorstufe oder ein Monoflop angesteuert wird:

       

    Den Zustand des RTS-Signals kannst Du im HTerm ganz einfach über einen Toggle-Switch ändern:

    Im Ruhezustand läge der CAN-Ausgang an 6+14 vom OBD-Port, was HS-CAN entspricht. Auch würde es meiner Vorstellung entsprechen wie es sein sollte ;)

    D.H. da Du die ganze Zeit ohne RTS gesendet hast, ging alles auf den HS-CAN Bus und damit ist klar das nichts von dem hat funktionieren können.

    Wenn Du also jetzt die Daten sendest (erst dann ist es relevant, aber setzen kannst Du es gleich von Anfang an), dann mit aktivem RTS, dann sollte das auf den MS-CAN gehen und auch Wirkung zeigen.

    "Lernen ist Erfahrung. Alles andere ist einfach nur Information."

    Albert Einstein

  • Hi Go4IT

    Bild von dem CM327 im Anhang.

    Ich bin mir auch sicher, das der mehr als 9600 Baud kann, weil wenn ich mit dem ELMConfig arbeite, stellt der doch auch mehr ein, 115.000, wenn nicht sogar 230.000 meine ich. Ich habe im Gerätemanager mal nachgesehen, da steht er auch auf 9600 Baud. Aber auch wenn ich den dort auf 57.600 stelle, ändert das nichts. Auch das Test Tool kann den nur mit 9600 Baud ansprechen.
    Ist ne weile her, das ich mittels AT Commandos auf Geräte zugegriffen habe. Muß ich nochmal suchen, ob und wie man die Baudrate da einstellen kann.

    Hab auf die schnelle nichts im Internet finden können, was der CM327 als Befehl akzeptiert, um die Baudrate anzupassen. Aber egal. Lass ich das Testprogramm halt mal mit 9600 Baud laufen.

    So, von den Befehlen, die Du gesagt hast, zeigt dieses Test ELM327 folgende Befehle als OK an.

    ATZ

    ATWS

    ATAL

    ATCAF0

    ATV1

    Die folgenden erscheinen in dem Programm nicht.

    ATSPB

    ATBI

    ATR0

    ATCEA ist FALSE

    Aber die Befehle, die im Tester nicht vorkommen, hatte der CM327 ja schon mit OK angenommen.

    So, gerade nochmal am Fahrzeug gewesen. Gleich vorweg, es hat nicht funktioniert.

    >atz

    ELM327 v1.3a

    >atws

    ELM327 v1.3a

    >atspb

    OK

    >atal

    OK

    >atcaf0

    OK

    >atv1

    OK

    >atbi

    OK

    >atr0

    OK

    >atsh 090

    OK

    >14 0a 1a 11 00 00 80 00

    CAN ERROR

    ATSPB geht bei mir also schon mal nicht.

    >atz

    ELM327 v1.3a

    >atws

    ELM327 v1.3a

    >atsp0

    OK

    >atal

    OK

    >atcaf0

    OK

    >atv1

    OK

    >atbi

    ?

    >atr0

    OK

    >atsh 090

    OK

    >14 0a 1a 11 00 00 80 00

    SEARCHING...

    UNABLE TO CONNECT

    ATSP0 klappt auch nicht und deaktiviert das ATBI

    >atz

    ELM327 v1.3a

    >atws

    ELM327 v1.3a

    >atsp6

    OK

    >atal

    OK

    >atcaf0

    OK

    >atv1

    OK

    >atbi

    OK

    >atr0

    OK

    >atsh 090

    OK

    >14 0a 1a 11 00 00 80 00

    >14 0a 1a 11 00 00 00 00

    Hier genauso, wie bisher auch immer, keine Reaktion.

    Das RTS war die ganze Zeit über GRÜN.

    Hab ich da wirklich ein Montagsgerät erwischt ?

    Und wenn ich die Firmware nicht updaten kann, macht es eventuell Sinn, sich ein neues zuzulegen. Was können die neueren Geräte eventuell mehr oder anderes ?

  • Dann viel mir mal ein, das da irgendwas mit dem IPC war. BCM der Hauptspeicher und IPC wird von dem geladen bzw. die Daten vom BCM in den IPC kopiert. Ich weiß nur nicht mehr genau, wann er das macht.

    Berichtigt mich, wenn ich Müll erzähle.

    Müll ist es nicht, ganz richtig aber auch nicht.

    Im BCM liegt die "primäre" Konfig, im IPC das Backup. Wenn das BCM getauscht werden muss kann die Konfig vom IPC ins BCM kopiert werden. Automatisch werden die Konfigurationen nicht gleichgezogen. Deshalb ist es auch wichtig nach Änderungen an der Konfig diese sowohl ins BCM als auch ins IPC zu schreiben.

    Mein Verbrauch 677593_3.png

  • Im Navimenü gibts den. Im IPC nicht

    Dann war es im Navi. Ich hab es aus dem Gedächtniss geschrieben, ich wusste nur noch das es diese Einstellung gibt.

    Mein Verbrauch 677593_3.png

  • Ich freue mich über Deinen Eifer bei der Sache, andere hätten schon längst aufgegeben! :)

    Der oben gezeigte Ablauf sieht aber trotzdem OK aus. Der CAN ERROR kommt meines Erachtens daher das die eingestellte Baudrate mit der am Bus befindlichen nicht übereinstimmt und da wird ein solcher Fehler erkannt. Ich glaube es ist wirklich noch das Problem das wir immer noch nicht den richtigen Bus ansteuern. Vielleicht gibt es zum RTS noch eine Alternative...

    Also auch wenn die Firmware "nur" eine 1.3 ist, ist der Adapter als solches durchaus nicht so schlecht. Im Vergleich mit anderen am Markt sicher einer der Besseren. Im Umfeld von ForScan und ELMConfig wird er hervorragend seine Dienste tun. Ich habe einen ähnlichen Adapter, aber nicht denselben. Vielleicht kannst Du Deinen mal aufschrauben und hochauflösende Bilder vom PCB machen, da sieht man vielleicht mehr bezüglich einer Umschaltlogik. Irgendwo am USB/Serial Wandler muss, je nach Chip ein Signal dafür abgegriffen werden:

    Vielleich kann man ja nachvollziehen wo welches hin geht. Solche PCBs sind ja meist nur doppelseitig.

    "Lernen ist Erfahrung. Alles andere ist einfach nur Information."

    Albert Einstein

Jetzt mitmachen!

Sie haben noch kein Benutzerkonto auf unserer Seite? Registrieren Sie sich kostenlos und nehmen Sie an unserer Community teil!