Teilausfall Kombiinstrument

  • surprise, surprise :klatsch:

    Gestern abend als ich nach der Arbeit nach Hause fahren wollte nach dem anlassen folgendes Bild.

    Auch ein erneutes Anlassen brachte da keine Besserung.

    Radio(FX) läuft ganz normal nur die Datum und Uhrzeitanzeige ist weg Navigation geht auch mit Sprachausgabe, nur

    die USB Schnittstelle mit I-Pod ist nicht zu erreichen.

    Dachte das holt sich Datum Uhrzeit via Sat. oder von einem Radiosender.

    Lenkradfernbedienung laut ,leise geht , Senderwechsel ebenso.

    Im Fahrzeug selber habe ich nur festgestellt, das die Sprachsteuerung nicht mehr geht.

    Zuhause wollte ich ihn abschliesen dabei kam dann das raus ,

    Radio ( FX) blieb die Hintergrundbeleuchtung an .

    Da ich keine Lust auf eine leere Batterie hatte hab ich diese mal abgeklemmt und so dem System mal ein Reset verpasst.

    Nach dem anklemmen waren Oh.... Wunder alle Funktionen wieder da.

    Jetzt die Frage aller Fragen, wo könnte da was im Argen liegen :ninja:

    Gruß Tom :fahrenlenkrad:

    ____________________________________________________________
    Dieser Beitrag wurde bereits 1.694.000 mal editiert, zuletzt von »digdog« (Heute, 01:96)

  • Jetzt die Frage aller Fragen, wo könnte da was im Argen liegen

    Ruhe ausstrahlen und weiter beobachten!:)

    So ein Hard-Reset hat doch schon oft geholfen, bei Computern wie beim MK4.

    Gerade bei so Themen wie Radio/FSE/Sprachsteuerung/USB ist das ja schon oft als Allheilmittel angewendet worden.

    Und wenn das wiederkommen sollte, wende dich einfach an unseren Daniel Düsentrieb.8)

    Gruß aus Erfurt

    Schon der dritte vierte Ford und der Fahrer wird nicht schlau draus!

  • Und wenn das wiederkommen sollte, wende dich einfach an unseren Daniel Düsentrieb. 8)

    Der kommt sicher noch aus der Versenkung :pleasantry:

    Gruß Tom :fahrenlenkrad:

    ____________________________________________________________
    Dieser Beitrag wurde bereits 1.694.000 mal editiert, zuletzt von »digdog« (Heute, 01:96)

  • Sowas hatte ich in der Vergangenheit auch mal.

    Weiß gar nichts obs bei meinem jetzigen war oder noch bei meinem VFL.

    Jedenfalls hatte sich daa von selbst erledigt.

    Habs aber auch ewig nicht mehr gehabt.

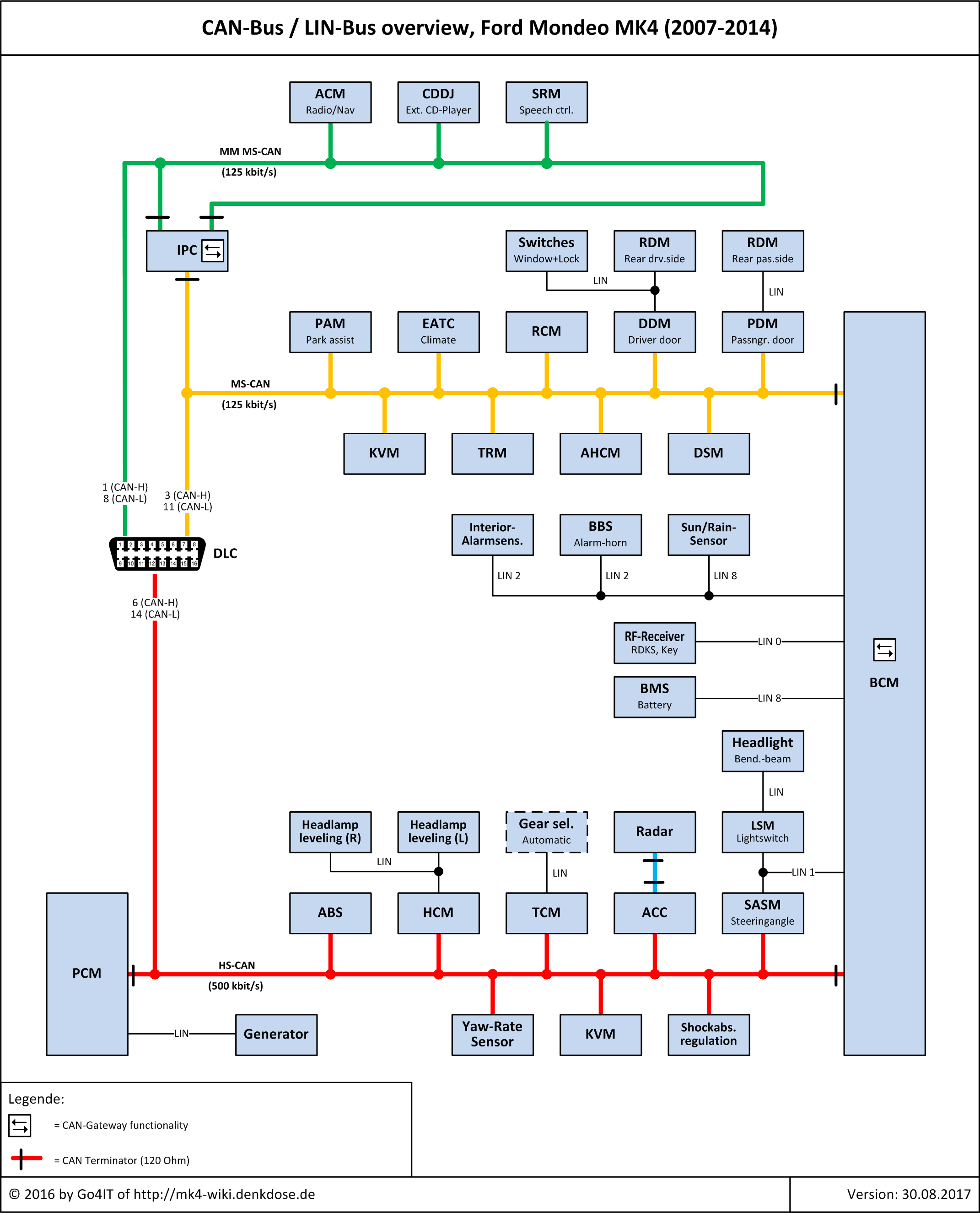
  • So wie das IPC aussieht war der MM-CAN tot. Ob das FX Datum/Uhrzeit vom GPS verwendet ist abhängig von der Einstellung. Wenn im FX der Haken bei "Datum/Uhrzeit von GPS verwenden" nicht gesetzt ist verwendet er die Datum/Uhrzeit (wie Radios ohne Navi) vom IPC, ohne MM-CAN keine Daten. Die LFB geht über seperate Leitungen direkt ans FX, deshalb ging da alles.

    Wenn Du Glück hast hat sich IPC oder FX nur "verschluckt", durch den "Master Reset" (Batterie) ist alles wieder im Lot. Wenn es öfter auftritt müsste man das FX mal tauschen

    Mein Verbrauch 677593_3.png

  • Wenn es öfter auftritt müsste man das FX mal tauschen

    Das wäre kein Drama, hab ich noch eins da, müsste nur den Mod drauf machen

    Gruß Tom :fahrenlenkrad:

    ____________________________________________________________
    Dieser Beitrag wurde bereits 1.694.000 mal editiert, zuletzt von »digdog« (Heute, 01:96)

  • Genau das gleiche hatte ich damals auch bei meinem Vorfacelift. Ich hatte auch das FX und Convers drin. Auch mit Mod drauf. Exakt das gleiche. Kam immer öfter. Die ersten paar Male konnte ich es noch durch abklemmen beheben. Ganz weg wars erst nach Einbau einer neuen Batterie. Am FX lag es zumindest in diesem Fall nicht.

    "Jetzt, wo ich weiß wie es geht, versteh ich auch die Bedienungsanleitung :thinking: "

  • Ganz weg wars erst nach Einbau einer neuen Batterie. Am FX lag es zumindest in diesem Fall nicht.

    Batterie ist 1,5 Jahre alt, meinst du das er wegen Unterspannug das FX nicht erkannt hat , sollte dann doch aber mit laufender Lima

    kein Problem mehr sein.

    Gruß Tom :fahrenlenkrad:

    ____________________________________________________________
    Dieser Beitrag wurde bereits 1.694.000 mal editiert, zuletzt von »digdog« (Heute, 01:96)

  • Ganz weg wars erst nach Einbau einer neuen Batterie.

    der Wechsel der Batterie war dann auch ein Reset.

    Am FX lag es zumindest in diesem Fall nicht.

    muss auch nicht. Am MM-CAN hängen meist nur IPC (Gateway zum MS-CAN) und Radio also sollte man den Fehler recht einfach durch Tausch einer der beiden Komponenten eingrenzen können.

    Das wäre kein Drama, hab ich noch eins da, müsste nur den Mod drauf machen

    Ich würde das FX erst mal ohne Mod probieren. Sicher ist sicher.

    Mein Verbrauch 677593_3.png

    Einmal editiert, zuletzt von BBG-AE185 (30. Januar 2021 um 11:18) aus folgendem Grund: Rechtschreibung

  • meinst du das er wegen Unterspannug das FX nicht erkannt hat

    Glaub ich nicht dass das der Grund war. Der Akku ist ja auch sowieso noch nicht so alt.

    Ich würde das FX erst mal ohne Mod probieren. Sicher ist sicher.

    Das halte ich für eine gute Idee.

    Wollen wir mal hoffen dass es nicht letztlich am Kombiinstrument liegt.

    "Jetzt, wo ich weiß wie es geht, versteh ich auch die Bedienungsanleitung :thinking: "

  • So heute hat er sich unauffällig verhalten , der Schlingel.

    Dann gehen wir mal in die Beobachtungsphase über :popcorn:

    Gruß Tom :fahrenlenkrad:

    ____________________________________________________________
    Dieser Beitrag wurde bereits 1.694.000 mal editiert, zuletzt von »digdog« (Heute, 01:96)

  • Na, dann will ich Eure Erwartungen mal nicht enttäuschen ;)

    Zitat

    Radio(FX) läuft ganz normal nur die Datum und Uhrzeitanzeige ist weg

    Datum und Uhrzeit kommen vom BCM. Das Radio kann diese zwar per GSP-Timestamp empfangen, aber ebenso wie das IPC sendet es diese Daten nur ans BCM, wo sich der Zentraltimer befindet.

    Zitat

    Navigation geht auch mit Sprachausgabe

    Die kommt ja komplett vom Radio selbst. Dazu bedarf es keiner weiteren CAN-Kommunikation.

    Zitat

    nur die USB Schnittstelle mit I-Pod ist nicht zu erreichen.

    Das spricht dafür das das Radio nicht mehr mit dem S&C-Modul, welches auch am MM-CAN hängt, kommunizieren kann. Denn die USB wird über das S&C-Modul realisiert, ebenso der iPod (vermutlich via Bluetooth?)

    Zitat

    Lenkradfernbedienung laut ,leise geht , Senderwechsel ebenso.

    Die LFB (linkes Lenkradkreuz) ist widerstandskodiert und direkt mit dem Radio verbunden. Braucht ebenfalls kein CAN.

    Zitat

    Im Fahrzeug selber habe ich nur festgestellt, das die Sprachsteuerung nicht mehr geht.

    Sprachsteuerung macht beim FX das S&C-Modul. Da dieses den Tastenbefehl nicht mehr erhält, schweigt die Hilde. Die Taste geht via Lenkstock-LIN zum BCM und von dort über MS-CAN zum Convers+, da durch und auf den MM-CAN. Störung im MM-CAN => Keine Sprachsteuerung.

    Zitat

    Zuhause wollte ich ihn abschliesen dabei kam dann das raus ,

    Radio ( FX) blieb die Hintergrundbeleuchtung an .

    Das Radio erhält seinen Ein-/Ausschaltbefehl via CAN. Kein CAN, kein automatisches An/Ausschalten. Auf dem Display steht nach dem Einschalten "Radio schaltet sich nach 1 Stunde ab, bla bla", weil es für das Gerät so aussieht als hätte man nur den Einschaltknopf gedrückt, ohne Zündung.

    Zitat

    Da ich keine Lust auf eine leere Batterie hatte hab ich diese mal abgeklemmt und so dem System mal ein Reset verpasst.

    Solange Dein FX nicht vom plötzlichen RAM-Tod bedroht ist (sieht aktuell nicht so aus) besteht da wenig Gefahr, weil es sich nach einer Stunde selbst ausschaltet. Aber ja, schön ist das natürlich nicht.

    Nach dem anklemmen waren Oh.... Wunder alle Funktionen wieder da.

    Hmm... ich prognostiziere Dir, das hält nicht lang vor.

    Zitat

    Jetzt die Frage aller Fragen, wo könnte da was im Argen liegen :ninja:

    Ich würde auf kalte Lötstelle am MAC7116 Prozessor des Convers+ tippen. Ist ein Klassiker. Wenn das nochmal auftritt, dann drück mit dem Daumen mal ringsrum am Rand des Convers feste (nicht zu feste) rum. Ggf. KI ausbauen, angesteckt lassen und "verwinden", dann merkst Du schnell ob es daran liegt. Hintergrund: die mechanische Belastung verstärkt und provoziert den Effekt das die Lötstellen keinen sauberen Kontakt mehr haben.

    Eigentlich habe ich darüber schon zigmal berichtet... naja, weil Du es bist DigDog ;)

    "Lernen ist Erfahrung. Alles andere ist einfach nur Information."

    Albert Einstein

  • Ich würde auf kalte Lötstelle am MAC7116 Prozessor des Convers+ tippen. Ist ein Klassiker. Wenn das nochmal auftritt, dann drück mit dem Daumen mal ringsrum am Rand des Convers feste (nicht zu feste) rum.

    Ich hab mich dran erinnert und das war das erste was ich noch während der Fahrt gemacht habe, null Reaktion;)

    Gruß Tom :fahrenlenkrad:

    ____________________________________________________________
    Dieser Beitrag wurde bereits 1.694.000 mal editiert, zuletzt von »digdog« (Heute, 01:96)

  • Da ich keine Lust auf eine leere Batterie hatte hab ich diese mal abgeklemmt und so dem System mal ein Reset verpasst.

    Tipp: Den Reset hättest Du durch Ziehen und Stecken der Sicherung F6 (Radio + S&C) mit weniger kalten Fingern haben können. ;)

    Die Ursache könnte auch ganz einfach ein "Stolpern" in der Bootreihenfolge zwischen Radio und Kombiinstrument gewesen sein. Dadurch haben die Teilnehmer am MM-CAN den Bus nicht korrekt initialisiert und er war gestört. Nachdem beide Geräte nie wirklich aus sind sondern höchstens im Standby, hilft eben dieser Reset. Muss also nicht unbedingt wiederkommen. Das hatte ich auch schon, sogar mit einem 08/15-SONY-Radio.

    Ein treuer Begleiter, ein ganz gewöhnlicher MK4 vFL Benziner, nix Ausgefallenes, einzig: es ist KEIN Turnier.

  • Datum und Uhrzeit kommen vom BCM. Das Radio kann diese zwar per GSP-Timestamp empfangen, aber ebenso wie das IPC sendet es diese Daten nur ans BCM, wo sich der Zentraltimer befindet.

    Das FX kann ja nur auf dem MM-CAN senden. Die Pakete muss das IPC auf den MS-CAN umsetzen, den hat ja auch das BCM. Ohne funktionierenden MM-CAN klappt das also mit der Uhrzeit nicht. Der Fehler deutet auf alle Fälle auf einen (temporär) nicht funktionierenden MM-CAN hin

    Mein Verbrauch 677593_3.png

  • Das FX kann ja nur auf dem MM-CAN senden. Die Pakete muss das IPC auf den MS-CAN umsetzen, den hat ja auch das BCM. Ohne funktionierenden MM-CAN klappt das also mit der Uhrzeit nicht. Der Fehler deutet auf alle Fälle auf einen (temporär) nicht funktionierenden MM-CAN hin

    Ja, genau das habe ich ja gesagt. Wo lag jetzt der Fehler in meiner Aussage oder der Mehrwert in Deiner? Habe ich jetzt nicht kapiert...

    "Lernen ist Erfahrung. Alles andere ist einfach nur Information."

    Albert Einstein

  • Nur nochmal mein Hinweis für die Neugierigen: https://mk4-wiki.denkdose.de/artikel/can-bus/start

    "Lernen ist Erfahrung. Alles andere ist einfach nur Information."

    Albert Einstein

  • Wo lag jetzt der Fehler in meiner Aussage oder der Mehrwert in Deiner? Habe ich jetzt nicht kapiert...

    Du bist aber gerade dünnhäutig. Das bezog sich auf:

    Das Radio kann diese zwar per GSP-Timestamp empfangen, aber ebenso wie das IPC sendet es diese Daten nur ans BCM, wo sich der Zentraltimer befindet.

    Das Radio kann nicht direkt ans BCM senden, es braucht das IPC als Gateway. Nur als Klarstellung für die die nicht so tief drinstecken.

    Übrigens habe ich schon in Beitrag 5 erwähnt das die LFB über separate Leitungen direkt ans FX angeschlossen ist, manches kommt halt doppelt.

    :beer:

    Mein Verbrauch 677593_3.png

  • Das Radio kann nicht direkt ans BCM senden, es braucht das IPC als Gateway

    So ist es auch auf der Grafik oben ganz gut dargestellt. Da sieht man ja das ua. das Radio "durch" das Kombiinstrument mit dem BCM kommunizieren muss. Und auch dass es mit einem eventuell angeschlossenen OBD-Adapter (mit Switch) direkt "Kontakt aufnehmen" kann sozusagen ohne "Umweg" übers BCM oder IPC:)

    "Jetzt, wo ich weiß wie es geht, versteh ich auch die Bedienungsanleitung :thinking: "

Jetzt mitmachen!

Sie haben noch kein Benutzerkonto auf unserer Seite? Registrieren Sie sich kostenlos und nehmen Sie an unserer Community teil!